友情链接
全国服务热线
400-163-8866
筑业网 > 行业资讯
热门资讯
贡献排行
米雪艳
1991037
周路路
1337305
精灵小老鼠
638716
leohom
623515
高标号的砼
473615

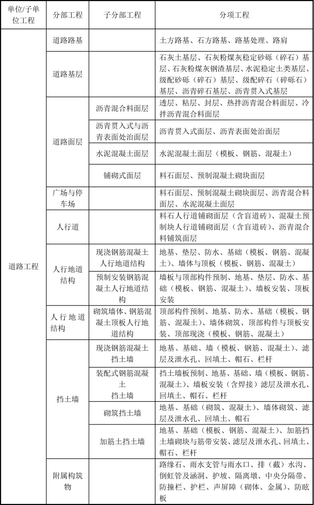
1.《城镇道路工程施工与质量验收规范》(CJJ1-2008)
2.《给水排水管道工程施工及验收规范》(GB50268-2008)
3.《城市桥梁工程施工与质量验收规范》(CJJ2-2008)
4.《城市道路照明工程施工及验收规程》(CJJ89-2012)
5.《城市绿化工程施工及验收规范》(CJJ82-2012)
6.《道路交通标志和标线》(GB5768-2009)






友情链接
全国服务热线
400-163-8866